はじめに
前回、トランザクションについて書いていたのですが、長くなってしまったので、区切りました。
この記事は後編です。
今回はトランザクションのデモを実施し、理解を深めます。
pythonコード
今回使用した、デモ用のpythonコードは以下です。
from trx import build_demo_state
def format_utxos(label: str, utxos: list[dict]) -> str:
lines = [label]
for utxo in utxos:
lines.append(
"- owner={owner} amount={amount} sats txid={txid} index={index} address={address}".format(
**utxo
)
)
return "\n".join(lines)
if __name__ == "__main__":
me_utxo_amount = 120_000
me_to_other_amount = 70_000
other_to_me_amount = 20_000
fee = 1_000
state = build_demo_state(
me_to_other_amount=me_to_other_amount,
other_to_me_amount=other_to_me_amount,
fee=fee,
me_utxo_amount=me_utxo_amount,
)
print("Addresses")
print(f"me={state['me_address']}")
print(f"other={state['other_address']}")
print("\nTimeline (me -> other)")
tx1 = state["tx1"]
print(
"T0 Input: txid={txid} index={index} amount={amount} sats address={address}".format(
**tx1["input"]
)
)
print(
"T1 Output to other: amount={amount} sats address={address}".format(
**tx1["outputs"][0]
)
)
print(
"T2 Output change to me: amount={amount} sats address={address}".format(
**tx1["outputs"][1]
)
)
print("T3 Sign input with my private key and attach public key")
print(f"T4 Raw TX1 hex: {tx1['raw_hex']}")
print("\nTimeline (other -> me)")
tx2 = state["tx2"]
print(
"T0 Input: txid={txid} index={index} amount={amount} sats address={address}".format(
**tx2["input"]
)
)
print(
"T1 Output to me: amount={amount} sats address={address}".format(
**tx2["outputs"][0]
)
)
print(
"T2 Output change to other: amount={amount} sats address={address}".format(
**tx2["outputs"][1]
)
)
print("T3 Sign input with other private key and attach public key")
print(f"T4 Raw TX2 hex: {tx2['raw_hex']}")
print("\nUTXO state")
print(format_utxos("T0 Before TX1", state["utxo_timeline"]["t0"]))
print(format_utxos("T1 After TX1", state["utxo_timeline"]["t1"]))
print(format_utxos("T2 After TX2", state["utxo_timeline"]["t2"]))
このデモは
- 1️⃣ me → other に送金
- 2️⃣ other → me に送金
の2回の送金をシミュレーションしています。
流れとしては、
- 私は最初 120,000持っている
- 70,000を相手に送る
- 手数料は1,000
- 後で相手が 20,000送り返す
となります。
デモ実施
実行してみると、以下のような結果が出てきます。(結果は見やす用に少し加工しています)
$ python3 demo_trx.py
Addresses
me=162y18DcCb7tLYKdawUJ4HpenHRsJon2dM
other=1Aqd1WMMjDrcn9PjiKBdk1P5TBmBW5Rdzk
Timeline (me -> other)
T0 Input:
txid=0000000000000000000000000000000000000000000000000000000000000000
index=0
amount=120000
address=162y18DcCb7tLYKdawUJ4HpenHRsJon2dM
T1 Output to other:
amount=70000
address=1Aqd1WMMjDrcn9PjiKBdk1P5TBmBW5Rdzk
T2 Output change to me:
amount=49000
address=162y18DcCb7tLYKdawUJ4HpenHRsJon2dM
T3 Sign input with my private key and attach public key
T4 Raw TX1 hex: 01000000010000000000000000000000000000000000000000000000000000000000000000000000008b483045022100f55b8cf050795f53f88100c1bee28f66e04d3bf206a4061a3df11e2e1b91277802202eac1776d0cc1d4d99f41e3889495d3cddf5f38f3969b3e45bf9156baa20fe64014104173aafcf5602a332fd5ec6da556bad8139d2c220782a1043bdce96570cc7d32647d9b97ed04b5f0c143169b6988f5987198d4f5fce84cea11da96d53e7acdafbffffffff0270110100000000001976a9146beb2823604923a4d8cd649eb90df5519e94843188ac68bf0000000000001976a9143737cb09bf74f29e9ed91d1404834770f1e6527f88ac00000000
Timeline (other -> me)
T0 Input:
txid=58cf567c1b43ae92e4c413ef61c1e94cefa11217b267b48b2e5650cc558a1721
index=0 amount=70000
address=1Aqd1WMMjDrcn9PjiKBdk1P5TBmBW5Rdzk
T1 Output to me:
amount=20000
address=162y18DcCb7tLYKdawUJ4HpenHRsJon2dM
T2 Output change to other:
amount=49000
address=1Aqd1WMMjDrcn9PjiKBdk1P5TBmBW5Rdzk
T3 Sign input with other private key and attach public key
T4 Raw TX2 hex: 010000000121178a55cc50562e8bb467b21712a1ef4ce9c161ef13c4e492ae431b7c56cf58000000008a47304402200cd44b7d1567454b3b46b26138b9f9ec3364976c4bd14cf260235ce2a98e7dd502205b6dbf62d33df142a9fa78476dde7ea7532251c482d6568c62ec64592aa8b3e30141044221743dee9f3a57b7f7aaf4e1a98e045801c54fa58b7f967e89d7defc5d5adf701001f37d6bda7276c4501b7938ebd81b089b07eb82c51ed85227f83cc298e9ffffffff02204e0000000000001976a9143737cb09bf74f29e9ed91d1404834770f1e6527f88ac68bf0000000000001976a9146beb2823604923a4d8cd649eb90df5519e94843188ac00000000
UTXO state
T0 Before TX1
- owner=me
amount=120000
txid=0000000000000000000000000000000000000000000000000000000000000000
index=0
address=162y18DcCb7tLYKdawUJ4HpenHRsJon2dM
T1 After TX1
- owner=other
amount=70000
txid=58cf567c1b43ae92e4c413ef61c1e94cefa11217b267b48b2e5650cc558a1721
index=0
address=1Aqd1WMMjDrcn9PjiKBdk1P5TBmBW5Rdzk
- owner=me
amount=49000
txid=58cf567c1b43ae92e4c413ef61c1e94cefa11217b267b48b2e5650cc558a1721
index=1
address=162y18DcCb7tLYKdawUJ4HpenHRsJon2dM
T2 After TX2
- owner=me
amount=20000
txid=15a4e380b569143c1ef99660463e486053cbc17f712bf1ebd266a58629a8062f
index=0
address=162y18DcCb7tLYKdawUJ4HpenHRsJon2dM
- owner=other
amount=49000
txid=15a4e380b569143c1ef99660463e486053cbc17f712bf1ebd266a58629a8062f
index=1
address=1Aqd1WMMjDrcn9PjiKBdk1P5TBmBW5Rdzk
- owner=me
amount=49000
txid=58cf567c1b43ae92e4c413ef61c1e94cefa11217b267b48b2e5650cc558a1721
index=1
address=162y18DcCb7tLYKdawUJ4HpenHRsJon2dMいや、これじゃわからないね。
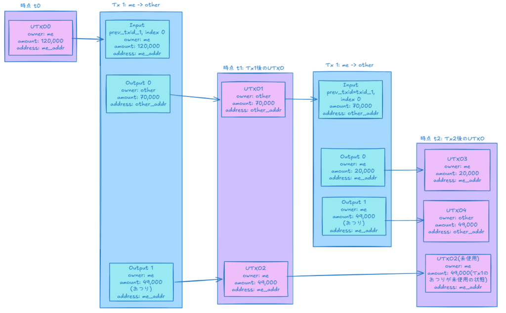
図にすると以下のようなデータの変遷をします。

いやこれでも、図は文字が小さくて、まだまだ分かりにくいですね。
一つ一つ説明します。
- T0(最初の手持ち):
- 初期状態
- 私は120,000のUTXOを1つ持っている(txid=00…の出力)

- TX1(私→相手):
- 入力: 私の120,000のUTXOを消費
- 出力: 相手に70,000、私にお釣り49,000
- 差額1,000は手数料として消える
- このタイミングで新しいUTXOが2つできる(相手70,000、私49,000)

- T1(TX1後の状態):
- 相手: 70,000のUTXOを持つ
- 私: 49,000のUTXOを持つ

- TX2(相手→私):
- 入力: 相手の70,000のUTXOを消費
- 出力: 私に20,000、相手にお釣り49,000
- 差額1,000は手数料

- T2(TX2後の状態):
- あなた: 20,000(TX2で受け取った)+ 49,000(TX1のお釣り)を持つ
- 相手: 49,000(TX2のお釣り)を持つ

という流れになります。
最後に
トランザクションのデモ、2回の送金だけだったけど、結構ややこしいですね!

